
每次進電影院排隊和人擠人,總是會幻想能在家就能享受到電影院般的視聽饗宴該有多好啊!
這樣的夢想是不是你也曾想擁有的呢?擁有家庭劇院是許多人的夢想,這樣的夢想一點都不難,
今天小編就來好好分享給你 家庭劇院音響組選購須知:
以下幾個重點分享一下
1. 了解影音空間的大小(帶著室內平面圖去找專業人員詢問)
2.家庭劇院系統功能規劃與預算考量
3.與音響專業人員溝通後續工程時程
((我們就先從最常出問題的第一個重點分享開始))
1. 了解影音空間的大小(帶著室內平面圖去找專業人員詢問)
選購家庭劇院音響組,如果可以最好攜帶府上的室內平面設計圖一同去音響店詢問專業人員

必竟透過室內平面設計圖最快了解府上的空間,並可以提出最適合業主的音響規劃方案
了解空間後就可以挑選適合府上空間的家庭劇院音響,因為並不是每個音響喇叭都適合一
樣的空間就好像大喇叭放在小空間不管在視覺上和聽覺上都有巨大的壓迫感,而小喇叭放
在大空間就呈現音質鬆散無力。
2.家庭劇院系統功能規劃與預算考量
首先選購家庭劇院也要好好認識系統基本的功能,有助未來在使用系統的流暢和善用度
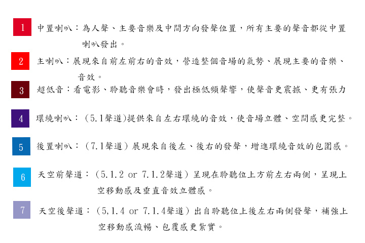
為了讓客倌們可以在最快的時間吸收劇院系統基本知識,小編做了一個圖解懶人包給大家。

了解劇院系統基本知識後,就可以由音響店專業人員提出府上適合幾聲道的家庭劇院
架構當然當然購買東西必然跟預算有很大的關係(誰不想無上限的買最頂級家庭劇院音響)
但小編在這好好叮嚀客倌們記得音響也是一分錢一分貨的產品,不要為了小錢而買了一堆
音響器材,因效果不好就幾乎沒用放在那裡當角落的(家具)。
家庭劇院的喇叭配置有一定的要求,圖解懶人包是目前最主流劇院音效系統架構
( Dolby Atmos杜比全景聲)。家庭劇院至少由五支以上的喇叭、再外加一顆以上的重低音
喇叭組成,而常見的(5.1聲道)、(7.1聲道)則是喇叭數量的代稱,小數點之前的 5、7 代
表安裝的喇叭數量,後面的 .1 則代表重低音喇叭的數量,因此 7.1 就是七支喇叭外加一顆重
低音喇叭啦!如果追求與目前電影院搭配一樣的劇院環繞系統可以在增加天空聲道讓,上空
移動立體感更加逼真更加呈現劇情的真實度。喇叭的代稱就為(5.1.2聲道 )or((7.1.4聲道)
為最常見的Dolby Atmos架構(喇叭數量搭配一切都要考量空間)。最後的代數的 .2 or .4 就
是再增加二支天空聲道和四支天空聲道的意思。
最雖然現在有許多號稱一支喇叭(例如 SoundBar)就能達到多聲道環繞效果,但以實際
聲音表現來說,不論是聲音質感、音響效果、環繞效果等都還是無法與真正的多聲道家庭劇院
相比的。

選購過程須注意一些小細節
a.主喇叭和中置喇叭 (外型、色系、尺寸)是否適合府上的裝潢風格與電視櫃尺寸

(照片出自 成舍設計)
b.後環繞喇叭選用吊掛或嵌入式

(嵌入式環繞喇叭示範圖)

(吊掛式環繞喇叭示範圖)
3.與音響專業人員溝通後續工程時程
開心試聽後也選購完,你心目中最適合自己的家庭劇院(灑櫻花ing)真的考驗才正要
開始,因為規劃好的系統需要配合設計師、水電、木工等..相關專業人士一起來做裝機前的
前置作業,才能順利把心目中最適合自己的家庭劇院建構在府上。
工程期間須注意一些小細節
事先與設計師溝通討論
水電進場前就要先把視聽設備的管徑和路線位置布置好,像是HDMI接頭會比較大及
主喇叭線材比較粗,所以管徑空間要預留足夠讓它可以穿過空間或牆面,非不得已,只要趕
在天花板尚未封上前,都還來得及挽救。如有規劃重低音喇叭在預留處需規劃一組電源插座
(順便也預留電視櫃或機櫃這的插頭數,以免插頭過少還要用延長線)。
木工進場要事先告訴電視櫃或機櫃預留尺寸,以免造成未來器材無法放置。木工封板完,
如是規劃嵌入式喇叭就要進行挖孔作業,而規劃吊掛式喇叭的要在出線孔上方補強(加木心板)。
今天跟客倌們分享家庭劇院的選購須知後,接下來小編將為大家分享投影機選購須知,
如果你覺得這次的介紹還沒有搔到你的癢處(耳朵癢?),就請客倌們繼續追蹤 沐爾 影音生活設計囉!
『 耳沐一新 將是我們給你的承諾』
—————————————————————————————–
#一起打造屬於自己的居家品味
#歐美音響
#家庭劇院
#居家窗飾
#智慧住宅
《FB粉絲團營運中》 請給我們一個讚~~
服務過的老朋友們, 請大方的給我們一個評論呦!
★★★★★
https://m.facebook.com/moremaster2016
新朋友們! 也歡迎您給我們一個未來的期望! 我們會更努力喲!
★★★★★
https://m.facebook.com/moremaster2016

推薦 嚴選最適合你的音響組合、家庭劇院音響專賣店
(歡迎室內設計師來電洽詢異業合作)
電話:03-3329100
電子郵箱:more @ moreaudio.com
Dali 音響專賣店 focal 音響專賣店 b&w 音響專賣店 Dynaudio 音響專賣店 sonus faber 音響專賣店 Elac音響專賣店 Denon音響專賣店 onkyo 音響專賣店 yamaha 音響專賣店 audiolab 音響專賣店 AUDIO RESEARCH 音響專賣店 AYRE 音響專賣店 Mark Levinson 音響專賣店 Revel 音響專賣店 oppo 專賣店 shap 專賣店 Gryphon 音響專賣店 Jeff Rowland 音響專賣店 AVALON 音響專賣店 Triangle
音響專賣店 Pass 音響專賣店 Octave 音響專賣店 Dolby Atmos 音響專賣店 Velodyne 音響專賣店 MK 音響專賣店 Rega 音響專賣店 VTL 音響專賣店 UNSION RESEARCH 音響專賣店 Naim 音響專賣店 BURMESTER 音響專賣店 Esoteric 音響專賣店 b&o 音響專賣店 bose 音響專賣店 Accuphase 音響專賣
本文同步發布在 沐爾影音生活設計 桃園旗艦店
FB臉書粉絲團唷!
https://www.facebook.com/moremaster2016/
看完請給我們一個大大按個「讚」唷!